2025年的暑期,榆林学院的校园里处处洋溢着奋斗的热度。全校师生以“有暑期没暑假”的拼搏姿态,坚守岗位、攻坚克难,将暑期转化为学校追赶超越的“黄金期”、能力提升的“充电期”和事业发展的“加速期”,用实际行动展现了榆苑人的担当与进取。
一、四连优秀载殊荣,班子领航定方向
学校党委班子充分发挥“头雁效应”,以实干担当交出亮眼答卷。自2021 年以来,学校连续四年获评省属高校领导班子考核“优秀” 等次,党委书记张新柱连续三年考核优秀被通报表扬(省属高校仅三名正职领导获此殊荣),这份荣誉是对班子“解放思想、改革创新、勇于担当”的高度肯定,更是学校以高质量党建引领高质量发展的生动印证。

暑期,党委书记张新柱应邀赴西安美术学院、陇南师范学院等院校作专题报告,系统分享学校“高质量党建引领高质量发展”的实践路径、“‘三个三’行动计划”育人体系和“实施三个带动、抓好四类党建、落实五项举措”的党建方案,为兄弟院校提供了可借鉴的“榆苑智慧”。校长康伟先后出席中国李大钊研究会工作交流会、中国高等教育学会地方大学教育研究分会办公会,提出对李大钊研究的三维视角:“经略西北‘播种’、立足陕北‘播火’、新时代赓续血脉‘播广’”,并深入阐释学校的发展路径,彰显了校领导的学术视野与办学智慧。


二、高端研讨聚智汇力,红色基因铸魂育人
暑期,学校紧锣密鼓筹备并成功举办了一系列高端学术盛会。第二届“西北革命策源地的生成、历史与经验”研究暨中共党史党建学学科建设研讨会圆满完成,本次研讨会经中央党史文献研究院同意,由中国中共党史人物研究会主办,中国中共党史学会高校学科建设专业委员会指导;经教育部社科司同意,由教育部高校“四史”教育分教学指导委员会、教育部高校“中国近现代史纲要”课分教学指导委员会主办;中国李大钊研究会、西安交通大学、陕西省中共党史学会和榆林学院共同主办。中国人民大学、北京大学、华南师范大学、陕西省委教育工委、陕西省委党校、中国高等教育培训中心等单位的协办或指导。邀请16位全国知名专家作主旨发言。会上,为获批“西北革命策源地研究中心”的陕西省(高校)哲学社会科学重点研究基地、中共党史党建学院正式揭牌,并与陕西省委党校签订合作协议,为红色研究搭建起高水平平台。举办了“重温总书记嘱托,谱写新时代华章—‘牢记嘱托 铸魂育人应用型高校大思政建设联盟2025年年会”。中国高等教育学会副会长张大良、中国高等教育学会监事长孙维杰、安徽大学原党委书记蔡敬民、吉林财经大学原党委书记孙杰光,湖南第一师范学院、宜宾学院、闽江学院、江南大学与中国高等教育培训中心等高校负责人、专家、学者参加盛会。举办了1995届校友毕业30年纪念大会,400余名校友师生欢聚一堂,共赴芳华之约、共忆母校之恩、共叙师生之情,共商发展之计。此外,中国高等教育培训中心特聘专家委员会学校建设组工作推进会在我校成功召开,汇聚专家智慧共商应用型高校发展路径。




三、教师培训全面强化,队伍建设固本强基
暑期是教师提高教学技能的“充电站”,也是干部提升能力的“加油站”,通过线下和线上,围绕师德师风、教学技能、科研能力开展多维度培训。参训教师1200余人次,培训覆盖面达100%。7月10-17日,教师发展中心举办了2025年新入职教师暑期训练营。7月11-13日,开展ISW教学技能工作坊,新教师在沉浸式训练中提升教学能力;7月14日,人事处、教务处解读薪酬政策、教学规范;7月15-16 日,新教师赴补浪河女子民兵治沙连开展团建,学习治沙精神;7月15日至18日,我校15名教师赴西安参加2025年国际创新课程(ICC)项目师资岗前培训班;7月16-22日,学校组织50名骨干教师赴西安交大参加“智慧课程建设与教学创新能力提升特训营”。7月24日,“重走转战陕北路”全国高校思政课教师暑期实践研修班开班,8月13-18日,学校组织思政课教师赴西北大学开展研修。8月19-21日,学校组织了大学治理能力提升培训班,紧扣“大学治理能力提升”主题,特邀6位专家学者,分别从规划编制、高质量高等教育体系建设、大学建设经验、教育强国建设背景下应用型本科高校何为、全国教育大会及教育强国规划纲要精神解读、高校优秀干部的心理修炼等方面作高水平专题辅导报告,全体处科级干部、辅导员、机关干部400余人参加。
同时,在线上组织全体教师开展了“坚持以教育家精神铸魂强师,打造支撑教育强国的高素质专业化教师队伍”专题网络培训和“大力弘扬教育家精神”“数字素养提升”“科学素养提升”“心理健康教育能力提升”“教学科研能力提升”和国家智慧教育公共服务平台暑期研修培训等。旨在全面提升教师队伍的整体素质,推动学校教育事业的高质量发展。
质评办召开审核评估整改成效分析会,对审核评估工作作了系统梳理总结,推动了学校评估整改落实和落细。研究生院组织召开榆溪学科建设大讲堂暨学科建设座谈会。马克思主义学院开展思政课教师“大练兵”磨课活动。文学院持续推进业认证、教育实践工作。信息工程学院计算机专业冲刺筹备工程教育专业认证材料。艺术学院音乐学专业召开迎接教育部师范类专家进校考查工作部署会等。



四、学术科研持续攻坚,创新突破彰显硬核实力
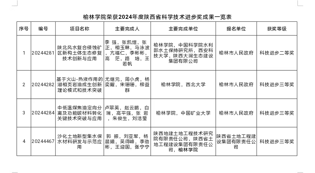
暑期更是科研攻关的“黄金期”。学校师生坚守实验室、研究室,在环境修复、能源技术等领域取得一系列突破。学校在2024年度陕西省科学技术奖评选中获4项奖励,实现“获奖总数与主持完成数量双突破”;大连化物所天津校友会来我校调研交流;中国金属学会特殊钢分会耐磨材料专家组2025年工作会议成功召开;2025年度陕西省教育厅重点项目顺利验收;榆林市科技重大专项“榆林市矿区生态修复关键技术研发及应用”年度总结会在我校召开等。2022级硕士研究生以第一作者身份在国际顶级期刊《ACS Catalysis》(中科院一区TOP,IF 13.084)发表研究成果,展现了学校研究生培养的卓越成效。特邀《新华文摘》原总编辑张耀铭、《南京大学学报》原执行主编朱剑来校作学术报告,为师生“传经送宝”。
我校一大批专家、教授活跃在国内外不同层次学术舞台。现代农学院毕台飞教授参加了“中国&老挝国际农文旅融合大健康产业”座谈会,作为嘉宾代表进行了交流发言;王小林教授,刘艳利、毕伟伟老师分别参加2025年第三届全国杂粮产业发展学术论坛暨农产品加工技术与功能食品开发研讨会、中国园艺学会辣椒分会2025年学术年会和第六届中国燕麦荞麦产业大会并作主旨报告。建筑工程学院吴喜军教授赴新加坡参加AOGS2025国际会议并作学术报告。文学院樊文军、姬慧教授分别赴日本山梨县立大学和甘肃政法大学等地作主旨报告和分论坛报告。能源工程学院徐洁、王宝元老师分别参加2025年全国高校能源与动力工程专业教学研讨会暨中国机械工业教育协会、第四届能源与动力工程专业委员会会议和中国工程院科技战略咨询项目《全球深海油气勘探开发战略研究》咨询讨论会并作报告。信息工程学院冯治东教授参加了鄂尔多斯产业“链”上人才——企业家与科学家“握手”行动和榆林市煤矿安全管理能力提升会并作主旨报告等。





五、生源质量创新高,喜讯频传添动力
2025 年本科招生录取中,生源质量再创新高:公费师范生历史类最高分612分、最低分577分,最低位次4062,较去年提升2226位;物理类最高分610分、最低分580分,最低位次17129,较去年提升5320位。省内普通类专业中,历史类103专业组(思想政治教育)最低位次16760,提升2322位;物理类108专业组(能源化工类)最低位次68188,提升6815位。省外15个省份历史类、10个省份物理类录取分数上涨。生源质量稳步提升,得益于“追赶超越” 新机制推进、办学实力与声誉提升、教育理念创新、教学改革深化、招生宣传提前谋划及家长考生的广泛认可。2025年,学校持续强化立体化宣传矩阵,进行了“线上‘院长说学院、教授讲专业’直播+线下校园开放日+17支招生宣传队”的立体化宣传。
这个暑期喜讯频传,我校人工智能产业学院申报的项目成功入选工业和信息化部教育与考试中心第六批“麒麟工坊”实训基地共建单位,标志着我校信创人才培养体系建设迈入国家级平台新阶段。化学与化工学院学生在第十九届全国大学生化工设计大赛总决赛中再夺全国一等奖。能源工程学院代表队在中国机器人及人工智能大赛陕西赛区比赛中一举斩获多足异形机器人舞蹈赛冠军(一等奖),并在多个赛项中名列前茅。信工学院学子在第十五届全国大学生计算机应用能力与数字素养大赛中获得一等奖5项,二等奖20项,三等奖22项,标志着我校在信息领域人才培养方面的坚实基础。建筑工程学院学子在第八届陕西省大学生结构设计大赛中斩获大赛三等奖和优秀奖。在陕西省学位与研究生教育学会公布的陕西省研究生教学成果奖评选结果中,我校现代农学院史建国教授主持的《乡村振兴的背景下研学创教育融合机制研究与实践》教学成果荣获二等奖。管理学院在第六届“衡信杯”全国税务预警精英挑战赛中喜获本科组三等奖。体育学院在2025年中国大学生武术套路锦标赛中取得优异成绩。在中国国际大学生创新大赛(2025)陕西省赛中,我校推荐的47项参赛项目斩获陕西赛区省级奖项30项,其中金奖3项,银奖9项,铜奖18项。在陕西高校学生工作精品项目评选中,侯捷老师主持的《红色筑基、奋斗铸魂、实践逐梦——“五乐”育人体系的构建与实践》获得2025年度陕西高校学生工作精品项目。陕西高校“阳光护航”心理育人宣传季实践活动,共获各类省级荣誉4项。在第四届“长安杯”陕西省高校国家安全知识竞赛中,我校师生围绕“总体国家安全观”创作的作品,斩获6项省级奖项。这些奖项的获得,是我校在教育教学领域深耕细作、追求卓越的生动体现,也是紧密结合国家战略、服务地方发展需求,人才培养质量不断提升的有力证明。



六、调研交流深化合作,校地校企协同发展
学校通过“走出去学经验、请进来谋合作”,密集推动校地、校企协同发展。7月12-18日,榆林学院师生一行25人赴泰国开展研学活动,推进了学校国际化人才培养。7月14日,省人大教科文卫委员会主任委员王建利一行来校调研哲学社会科学工作,肯定学校“服务地方经济社会发展的贡献”。7月17日,国家电投陕西公司总经理郭灵山一行来校交流,校企双方就设备捐赠和产学研合作达成意向。7月24日,党委副书记马亚军率科研处、化学与化工学院、能源工程学院、建筑工程学院、新能源学院、现代农学院等相关负责人赴榆神工业区调研并座谈交流,进一步拓宽与企业合作领域,推动校地、校企合作向“资源高效配置、优势深度融合、创新持续赋能”的更高层次迈进。马克思主义学院“学生就业与实践基地”在陕西中交榆佳高速公路有限公司落地。建筑工程学院携手中建八局二公司开展职场体验活动,助力大学生提升职业技能、明晰职业规划、积累实践经验。8月19日,学校与榆林能源集团战略合作签约暨现代能源产业学院揭牌,双方应围绕能源化工产业发展的关键领域,共同开展科研项目,集中优势力量攻克行业“卡脖子”技术难题;通过共建现代能源产业学院,创新人才培养模式,实现人才培养与企业需求无缝对接;积极响应国家相关政策要求,驱动产学研深度融合。8月23日,马克思主义学院与中共米脂县委党校举行座谈并签订协议双方将在资源共享与优势互补、人才培养与素质提升、科研协同与理论创新、文化传承与理论宣传四个领域开展深入合作。



七、青春建功绽芳华,五乐育人谱新篇
榆林学院2025年大学生暑期“三下乡”社会实践活动以“青春为中国式现代化挺膺担当”为主题,按照“党团骨干带动、大一全员参与,五乐育人工程融入‘三下乡’、行走的思政课走新更走‘心’”的工作思路,组建了62支校级立项队伍与320支院级重点团队,150余名学生递交了中、省、市、县政府见习申报材料,累计3600余名大学生奔赴全国各地,以青春步履寻访革命旧址、细研红色场馆、深耕乡土乡村、扎根邻里社区、深入工矿企业,在实践沃土中播撒担当种子,用脚步丈量时代脉搏,用心上好社会实践“必修课”。学校全体校领导下沉一线,分赴各二级学院暑期“三下乡”实践队伍调研指导、走访慰问,亲身见证了学子们在实践熔炉里淬炼成长、绽放青春华彩。引导学子们在“乐读”中对接社会需求,将书本知识转化为服务实效;在“乐跑”中踏遍山河,用脚步丈量家国大地;在“乐唱”中凝聚团队力量,于和声里锤炼协作担当;在“乐讲”中破解基层难题,以表达赋能思路创新;在“乐劳”中践行初心,让青春之花绽放在祖国最需要的地方。这场实践育人的“双向奔赴”,既是能力的淬炼,更是精神的洗礼,助力广大青年在火热实践中读懂中国、破解命题、传承基因,将个人追求融入国家发展大局,以挺膺担当的姿态生动践行“青年要立志做大事”的重要嘱托,用青春之力书写与时代同频、与家国共振的时代答卷,让淬炼后的青春在民族复兴征程中绽放出挺膺向前的绚丽光彩。




八、压实安全责任,筑牢保障防线
绷紧“思想弦”,安全“不放假”。暑期各部门协同发力,确保校园在假期保持安全有序的良好态势。党委书记张新柱带队深入学生宿舍、食堂等重点场所,围绕消防安全、危化品安全等进行全面排查,部署暑期值班值守和校园运行保障工作,强调各相关部门要全面压实安全责任。校长康伟检查了基建施工、防汛、学生宿舍、实验室等重点安全领域的落实情况,以及暑期值班值守,对存在的安全隐患问题,现场提出整改意见。党委副书记闫龙、马亚军,副校长姚学慧带领相关职能部门负责人深入教学一线和后勤保障场所,对各项工作进行了全面细致排查和督导整改。保卫处切实履行职责,加强校园安全巡逻和值班值守,为校园安全稳定筑牢防线,为师生营造了安心的学习和生活环境。
暑期维修不停歇,后勤保障在先行。后勤管理处全方位开展后勤保障工作,严格执行值班制度,关注汛期天气,加强重点领域巡查,杜绝安全事故。并对校园设施全面排查修复,推进多个小型维修项目,保障新学期设施正常使用。通过清理水池、修剪绿植等营造整洁环境;推进餐厅改造升级,优化供餐结构;开展水电基础设施和特种设施全面检查;维护了教室教学设施;补充了药品、检修器械,保障师生医疗服务等。


2025年的暑期,榆林学院全校上下涌动的是奋斗的热浪,收获的是跨越的喜悦与沉甸甸的成果。“有暑期没暑假”,这不仅是工作状态的真实写照,更是全体榆苑人昂扬向上、奋斗精神风貌的集中体现。这份坚守与拼搏,源于对教育事业的热爱,源于对学校发展的责任,源于对“追赶超越”的使命。全体榆苑人正在以“一刻也不能停、一步也不能错、一天也误不起”的姿态,为学校的高质量发展和加快建设特色鲜明的一流应用型大学而不懈奋斗!